東海大學首頁
創藝學院
音樂學系
音樂治療專區
境外生專區
網站地圖
English
Toggle navigation
系所資訊
about
系所介紹
本系簡介
本系特色
教育目標及核心素養
產學合作
交通資訊
系所年度報告
場地及設備
空間介紹
學生琴房管理辦法
獎學金
校內獎學金
校外獎學金(限本系學生申請)
學生表現
歷年學生音樂比賽表現
國內外競賽表現
傑出系友表現
音樂系行事曆
音樂系發展基金
捐款意願書
東海大學音樂系「發展基金專款」設置與管理辦法
捐款及酬謝辦法
50週年系慶專區
系慶宣傳影片
系慶活動回顧
系慶專刊
師資介紹
faculty
專任教師
兼任教師
行政人員
海外學者
退休教師
課程資訊
courses
學士班
課程規劃架構與修業規定
畢業製作規定
鋼琴組
電子琴組
聲樂組
弦樂組
木管組
銅管組
擊樂組
作曲組
音樂治療組
碩士班
課程規劃架構與修業規定
畢業製作規定(演奏唱、指揮、作曲組)
碩士論文規定(音樂治療組)
鋼琴組
電子琴組
聲樂組
弦樂組
木管組
銅管組
擊樂組
作曲組
指揮組
合唱指揮組
音樂治療組
東海大學音樂系碩士班研究生論文指導教授選定與更換規定
跨領域學習課程
音樂系校內轉系
音樂系輔系
音樂系微學程
音樂治療學分學程
音樂學系碩士班(音樂治療組)雙主修
課程其它規定
更換主修老師規定
協奏曲比賽
轉學生學分抵免規定
室內樂修習規定(更新)
術科上課規則
表單下載
術科期末考試曲目表單
音樂會錄影申請線上表單
114-2分組音樂會規定( 含曲目表下載 )及預定舉辦時程
課程列表
114-2音樂系總課表(20250222更新)
課程開課總表
核心能力與課程關聯圖
課程理念
核心能力與課程對應
課程歷史檔案區
學士班必修科目表
碩士班必修科目表
碩士班音樂會申請書
音樂治療專區
樂團
ensemble
近期演出資訊
管弦樂團
聖樂團
管樂團
歌劇團
打擊樂團
高中專區
prospective_students
入學管道與招生 Admissions
高中專區指引
系所特色 Department Objectives
為何選擇東海音樂系 Why do you want to join us
為何選擇東海音樂系
探索東海 About THU
教學與研究發展重點 Teaching & Research
教學與研究發展重點
師資介紹 Our Faculties
課程資訊與畢業條件 Curriculum
演奏唱組課程規定
音樂治療組課程資訊
音樂治療學分學程
學雜費專區 Tuition and Fees
學雜費專區
師生學術研究成果 Achievements
師生學術研究成果
未來出路、就業、實習 Future Development
未來出路、就業、實習
未來升學 Further Education
未來升學
國際交流 International Events
國際交流
獎學金資訊 Scholarship
榮譽榜 Honors
傑出系友 Alumni
境外生專區International Student
ABOUT
FACULTY
CURRICULUM
ADMISSION
UNIVERSITY EXPERIENCES
招生專區
admissions
學士班
特殊選才
繁星推薦
申請入學
分發入學
暑假轉學考
寒假轉學考
四技二專特殊選才(青儲組)
碩士班
甄試入學
考試入學
境外生-外國學生、僑港澳生
境外生-大陸地區學生
碩士班-大陸地區學生
學士班-大陸地區學生
碩士班先修課程
東海大學創意設計暨藝術學院音樂學系碩士班先修課程實施細則
優久聯盟國內交換生
國內交換生
系友
alumni
給系友的一封信
給系友的一封信 (2025年)
系友會
系友會組織章程
系友會活動
傑出系友
傑出系友講座
110學年度第1學期 楊書涵 校友卓越講座
公告事項
首頁
公告事項
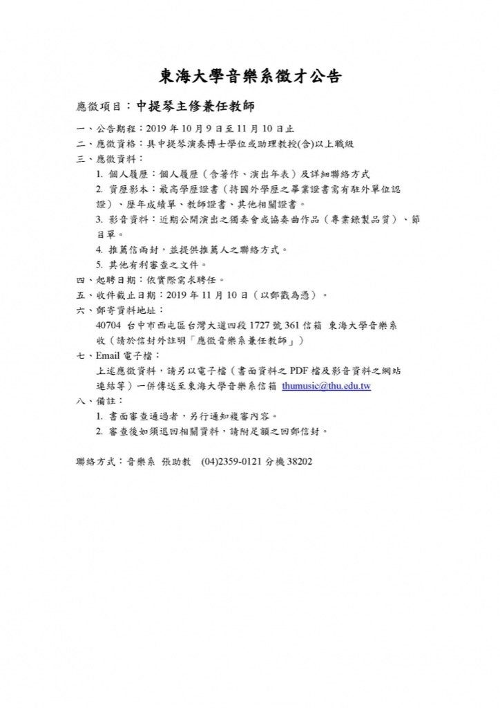
東海音樂系誠徵【小提琴、中提琴】兼任教師 收件至11/10
分眾導覽
分眾導覽
學生專區
教師專區
系友專區
高中生專區
系辦公告
招生訊息
獎助申請
演出資訊
其他公告
<
Apr 2026
>
Su
Mo
Tu
We
Th
Fr
Sa
1
2
3
4
5
6
7
8
9
10
11
12
13
14
15
16
17
18
19
20
21
22
23
24
25
26
27
28
29
30
東海大學音樂學系---東海音樂系誠徵【小提琴、中提琴】兼任教師 收件至11/10
東海音樂系誠徵【小提琴、中提琴】兼任教師 收件至11/10
分類 :
日期 : 2019-10-08
點閱 : 1743
附件檔案
:
20191009徵才公告-小提琴.pdf
附件檔案
:
20191009徵才公告-中提琴.pdf
下一則:
服務學習教師工作坊:成為孩子生命中的重要他人
上一則:
本系合唱團受邀參與臺中國家歌劇院華格納歌劇《諸神黃昏》演出
回列表